【邯郸市近来疫情情况如何,邯郸市近来疫情情况如何查询】
本文目录一览:
- 〖壹〗、邯郸市各县是否解封
- 〖贰〗 、邯郸2022年一共封了几次
- 〖叁〗、报料:邯郸磁县永康医院院长不顾疫情防控要求……
- 〖肆〗、邯郸市关于疫情期间停工停产的规定
- 〖伍〗 、现在邯郸疫情严重吗
- 〖陆〗、邯郸市丛台区5月10日、11日继续开展全员核酸检测
邯郸市各县是否解封
部分解封。通过查询邯郸疫情防控显示,截止2022年11月30日12时 ,邯郸市高风险地区较多,只有小部分县区解封,邯郸 ,是河北省地级市,国务院批复确定的中国河北省南部地区中心城市 。

月15号。通过查询相关公开信息显示,全国各地12月1日的时候放开疫情防控 ,非必要不做核酸,邯郸解封。邯郸,河北省辖地级市 ,是国务院批复确定的河北省南部地区中心城市,截至2021年末,全市总面积12066平方千米 ,下辖6个区、11个县 、代管1个县级市,常住人口9369万人 。
截止到2022年12月4日,可以。按照省市相关防疫政策,邯郸市区及周边县城出来居家隔离人员外 ,其他人都正式工作正常出入,临漳县也处于解封状态。邯郸市位于河北省南端,西依太行山脉 ,东接华北平原,与晋、鲁、豫三省接壤,辖4区 、1市、14县 ,总面积2万平方公里 。
邯郸2022年一共封了几次
邯郸2022年一共封了2次。2022年4月8日0时,邯郸市对主城区及周边实行封控管理,封控区域包括丛台区、复兴区、邯山区 、经济技术开发区所有区域。
截止到2022年11月7日邯郸一共封了1次 。截止到2022年11月7日经查询资料显示2022年4月14日起 ,邯郸实行封控,暂定10天。邯郸,是河北省省辖市 ,是国务院批准具有地方立法权的18个较大的市,位于河北省南端,太行山东麓,西依太行山脉 ,东接华北平原,与晋、鲁、豫三省接壤,总面积12066平方千米。
经过六轮全员核酸检测 ,主城区疫情防控工作取得了积极进展 。为进一步强化主城区疫情防控工作,经市疫情防控工作领导小组研判,决定自4月14日0时起 ,继续对主城区实行封控管理,开展全员核酸检测。现将有关事项通告如下:封控区域 丛台区 、复兴区、邯山区、经济技术开发区所有区域。
封了。邯郸主城区5月份封城了 。从2022年5月1日封到了5月30日,邯郸 ,河北省辖地级市,是国务院批复确定的河北省南部地区中心城市,邯郸位于河北省南端 、太行山东麓。
报料:邯郸磁县永康医院院长不顾疫情防控要求……
邯郸磁县永康医院院长李欢在疫情防控期间违反规定 ,未戴口罩在封控道路自拍并发朋友圈炫耀,引发网民关注与质疑。事件背景2022年五一假期期间,邯郸市磁县疫情防控形势严峻,主城区及周边地区实施封控管理并开展全员核酸检测 。
李欢个人的责任 作为邯郸磁县永康医院的院长 ,李欢应当以身作则,严格遵守疫情防控的各项规定。然而,他却在闭环管理期间擅自外出 ,并在未做好个人防护的情况下摆拍照片,这一行为严重违反了疫情防控的纪律要求。
邯郸市关于疫情期间停工停产的规定
〖壹〗、邯郸市疫情期间停工停产的规定主要涉及主城区封控管理、工地停工安排及人员流动管控等方面,具体如下:主城区封控管理期间的全面停工停产2022年4月8日0时起 ,邯郸主城区(环城高速公路以内)及周边区域(包括丛台区 、复兴区、邯山区、经济技术开发区全域)实施封控管理,暂定3天 。
〖贰〗 、邯郸市为应对10月23日至27日可能出现的重污染天气,于10月22日12时至24日24时启动Ⅲ级应急响应 ,25日0时至28日8时升级为Ⅱ级应急响应,并采取以下减排措施:健康防护建议 建议儿童、老年人和病人等易感人群尽量留在室内,一般人群减少或避免户外活动。
〖叁〗、邯郸市近期对38名因私自外出、未按规定报备的人员进行了处罚 ,其中包括魏县8名群众及邱县30余名外地返邱未报备人员。 具体说明如下:魏县封控期间私自外出案例4月21日魏县全县封控期间,8名群众违反规定私自外出,严重影响疫情防控和全员核酸检测工作 。
〖肆〗 、事件曝光之后,邯郸经开区也迅速做出了回应 ,表示会将该情况核实之后给予网友们详细的解释。 此前在5月12日邯郸广电网就曾经报道过,为了疫情防控邯郸市多个地区都已经推广配备一体机,市民出行时只需要将身份证刷一下就可以迅速查验 ,便捷而又精准的方式受到当地的广泛推广。

现在邯郸疫情严重吗
〖壹〗、通过查询相关资料显示,现在邯郸疫情不严重 。因为是截止到2022年9月8日,河北省邯郸市无新增新型冠状病毒肺炎确诊病例;无新增无症状感染者。
〖贰〗、通过查询相关资料显示 ,邯郸疫情现在并不严重。截至2022年9月25日,河北邯郸最新疫情消息通报,并无新增病例 ,是不严重的。
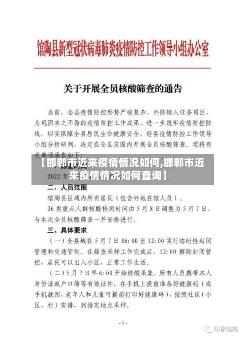
〖叁〗 、邯郸市丛台区于5月10日、11日继续开展全员核酸检测,具体安排如下:检测背景与目的当前疫情防控形势严峻复杂,为巩固成果、筑牢防线 ,丛台区决定开展三次预防性全员核酸检测 。5月9日已完成第一次检测,结果均为阴性,5月10日 、11日将分别进行第二次和第三次检测。
邯郸市丛台区5月10日、11日继续开展全员核酸检测
〖壹〗 、邯郸市丛台区于5月10日、11日继续开展全员核酸检测,具体安排如下:检测背景与目的当前疫情防控形势严峻复杂 ,为巩固成果、筑牢防线,丛台区决定开展三次预防性全员核酸检测。5月9日已完成第一次检测,结果均为阴性 ,5月10日 、11日将分别进行第二次和第三次检测 。检测人员范围覆盖丛台区区域内所有居民,包括外地在丛人员。
〖贰〗、邯郸市疫情防控工作领导小组办公室 关于在主城区开展预防性全员核酸检测的通告 为巩固当前疫情防控成果,更好保障群众正常生产生活 ,守护全市人民生命健康,市疫情防控指挥部决定从5月14日至6月12日,在主城区(丛台区、复兴区、邯山区 、经开区)每3天开展一次预防性全员核酸检测。
〖叁〗、开展全员核酸检测的通告 经过六轮全员核酸检测 ,主城区疫情防控工作取得了积极进展 。为进一步强化主城区疫情防控工作,经市疫情防控工作领导小组研判,决定自4月14日0时起 ,继续对主城区实行封控管理,开展全员核酸检测。
〖肆〗、截至2022年10月26日22时,邯郸丛台区属于常态化防控区域。
发表评论